86889131
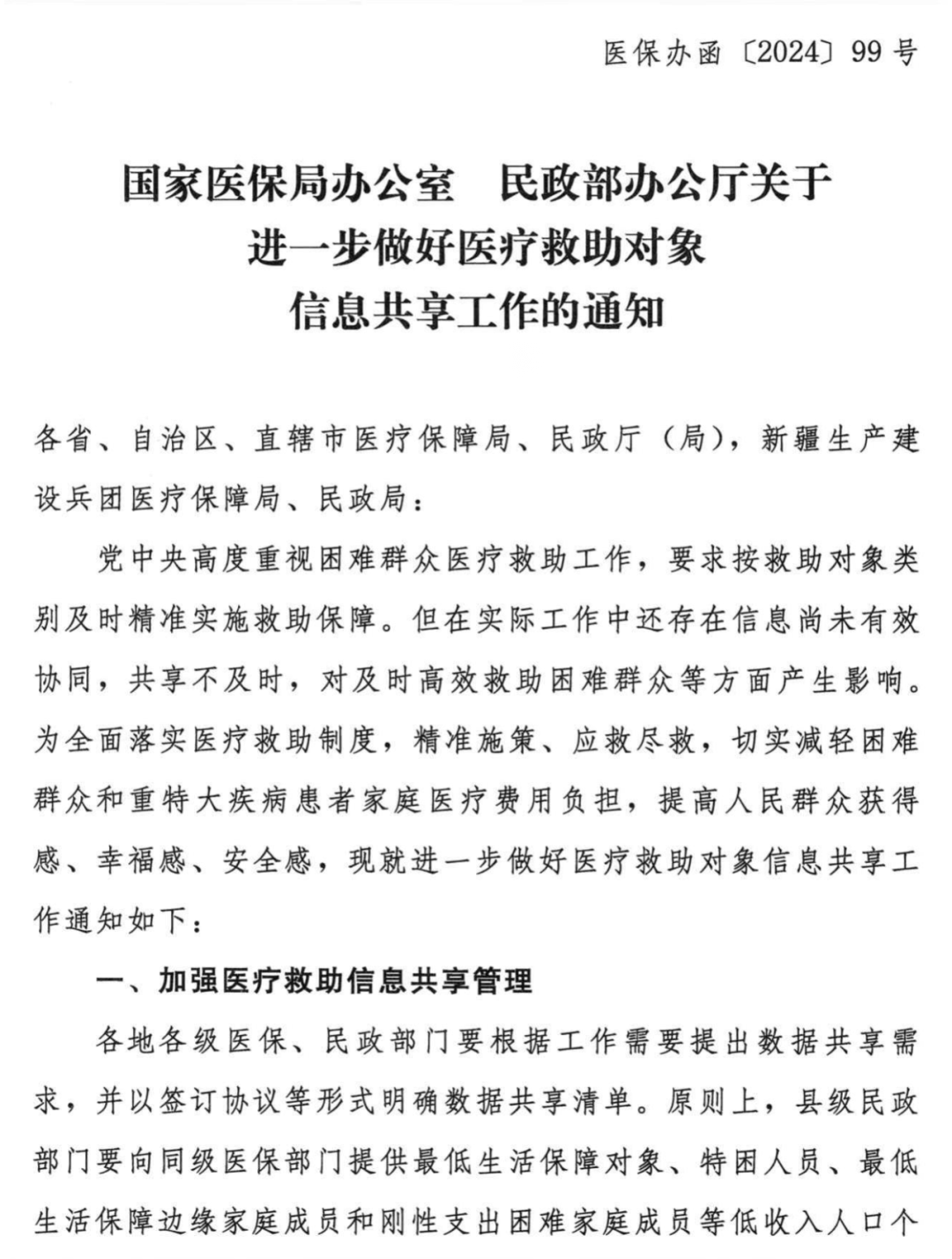
省医保局办公室省民政厅办公室关于转发《国家医保局办公室 民政部办公厅关于进一步做好医疗救助对象信息共享工作的通知》的通知
20
贵州医保
2025-02-13 12:56:37
5687033
医疗保障
金沙县医疗保障局
返回上一页
返回首页
政府信息
公开指南
政府信息
公开制度
法定主动
公开内容
·
医疗保障
政府信息
公开年报
省医保局办公室省民政厅办公室关于转发《国家医保局办公室 民政部办公厅关于进一步做好医疗救助对象信息共享工作的通知》的通知
发布时间: 2025-02-13 12:56
字体:[
小
中
大
]
各市(自治州)医疗保障局、民政局:
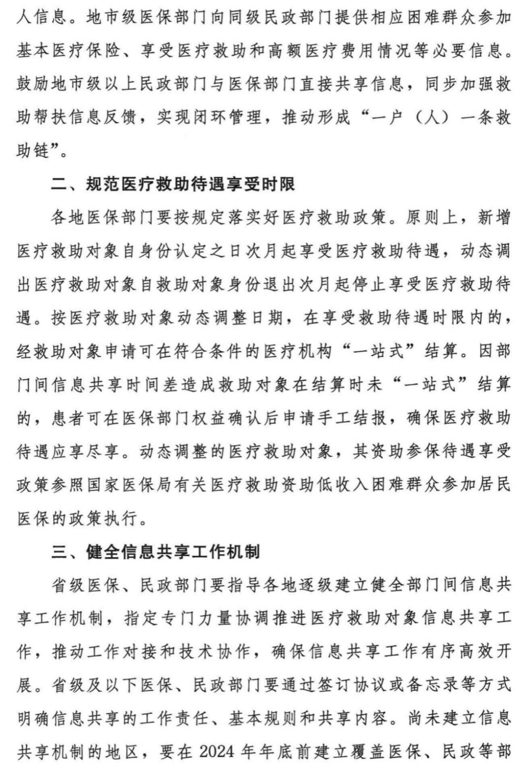
近日,国家医保局办公室、民政部办公厅联合印发《国家医保局办公室 民政部办公厅关于进一步做好医疗救助对象信息共享工作的通知》(医保办函〔2024〕99号)(下称《通知》),要求各地进一步做好医疗救助对象信息共享工作。现将《通知》转发给你们,并结合我省实际提出以下工作要求,请一并抓好贯彻落实。
一、健全信息共享工作机制
做好医疗救助对象信息共享是落实医疗救助政策的基础性工作。市、县两级医保、民政部门要高度重视,切实加强组织领导,明确责任分工,安排专人负责日常业务联络。市级医保、民政部门要加强对辖区内各县(市、区、特区)信息共享运行工作的统筹指导,确保共享机制有效运行。
二、按时做好信息共享
按照《通知》及《省医保局 省民政厅关于健全低保对象等特殊困难人员数据信息共享机制的通知》(黔医保函〔2022〕11号)要求,县级民政、医保部门每年在集中征缴期前交换一次全量数据,之后动态调整变更新增、退出人员数据;县级民政部门原则上应于每月10日前提供变动信息,医保部门每月25日前完成信息变动维护并于每月28日前反馈民政部门相关存疑数据。各级医保和民政部门根据工作需要,可以临时增加信息共享频次。
三、提升信息共享质量
市、县两级医保、民政部门要加强数据交叉比对,及时核实共享信息,提高共享数据的准确性、真实性。对发现信息有误或不完整,应及时反馈对方部门进行补正。
四、落实好医疗救助待遇
原则上,新增医疗救助对象自身份认定次月1日起享受医疗救助待遇,动态调出医疗救助对象自救助对象身份退出次月起停止医疗救助待遇。对于救助对象认定后至待遇起效期间发生符合政策规定医疗费用的,按《省医保局 省财政厅关于进一步做好低收入困难群体高额费用医疗救助工作的通知》(黔医保发〔2024〕9号),可依申请给予追溯救助。
贵州省医疗保障局办公室
贵州省民政厅办公室
2024年12月17日
(此件公开发布)